您好,欢迎来到 枣阳市嘉源水务有限公司 !
网站首页
公司概况
公司介绍
领导班子
组织架构
新闻中心
公司动态
公司党建
公示公告
行业动态
信息公开
政策法规
停水信息
水质报告
招投标公告
用水指南
用水常识
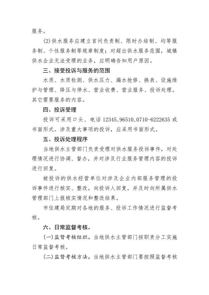
供水服务
服务承诺
水价信息
专题专栏
学习二十大
创文专栏
安全生产专栏
优化营商环境
企业文化
供水人风采
文化生活
联系我们
当前位置:
首页
供水服务
供水服务
枣阳市城镇供水服务监管监测制度
发布时间:2023-03-03
阅读数量:
764
文件:
通讯员:客服中心 刘何阳
0
+1
上一篇:
枣阳市生活饮用水水质检测管理制度
下一篇:
枣阳市智慧水务建设工作方案
热门动态
公示公告
@所有用户 收下这份冬季水管防冻指南!
2025年国家网络安全宣传周将于9月15日至21日在全国范围举行!
枣阳市嘉源水务有限公司供水可靠性指标(2025年第2季度)
枣阳市嘉源水务有限公司供水可靠性指标(2025年第1季度)
枣阳市嘉源水务有限公司供水可靠性指标(2024年第4季度)
枣阳市嘉源水务有限公司关于老旧小区供水管网优化及持续改造工作的公示
中共枣阳市嘉源水务有限公司委员会关于九届市委第五轮巡察集中整改情况的通报
客户满意度调查问卷
水费缴费时间变更通知
紧急通知
友情链接